19 年
手机商铺
公司新闻/正文
662 人阅读发布时间:2023-02-24 10:36
带你看文献,只做纯干货
文献精读第49期
撰文:赵海文 修订:冯杰思(李毓龙实验室博士后) 阐明神经元以及神经环路的功能一直是神经科学领域亟需解决的问题,开发能够精确调控特定神经细胞活性的工具,以及能够监测细胞间/内信号的技术,对于我们更好地了解神经系统、探索复杂未知的大脑奥秘极为重要。数十年来,光遗传学、化学遗传学以及钙成像等技术的出现,极大地推动了神经科学领域的发展。然而在诸多复杂的神经活动背后,不同神经元之间是如何通过神经递质或神经调质完成有效的信息传递和整合的,以及这些信息传递的异常是如何导致特定疾病发生的,领域内一直缺乏具有高时空分辨率的工具来支持精细地探究。北京大学生命科学学院李毓龙教授实验室近年来致力于系统性地发展神经化学分子的检测技术,先后开发了针对胆碱类、单胺类、嘌呤类和脂类神经递质或神经调质的荧光探针,以帮助研究人员实时、定量地研究神经递质的释放在生理以及病理情形下的重要作用,为领域内提供了一系列划时代的新型有力工具。在此,本文对李毓龙教授实验室在可遗传编码荧光探针领域近五年的研究成果进行了回顾。
01 乙酰胆碱 乙酰胆碱(Acetylcholine, ACh)作为第一种被鉴定出来的神经递质,是神经元之间信息沟通的关键媒介分子,与肌肉收缩、学习记忆、注意等相关。目前研究人员对于乙酰胆碱在中枢神经系统中的作用仍然存在较大争议。由于神经系统的复杂性以及乙酰胆碱的功能多样性,精确监测体内乙酰胆碱信号的动态变化,能够帮助研究人员更好地理解乙酰胆碱的生理学以及病理学意义。 2018年7月9日,李毓龙实验室与弗吉尼亚大学医学院合作,在Nature Biotechnology期刊上发表了题为“A genetically encoded fluorescent acetylcholine indicator for in vitro and in vivo studies”的研究论文。该研究首次成功地开发了具有高灵敏度、高特异性、可遗传编码的第一代乙酰胆碱荧光探针(GACh)。该探针基于环化重排荧光蛋白(cpGFP)对结构变化敏感的特性,将神经递质激活后的受体构象变化转变为荧光蛋白的荧光信号变化,从而实时精确地监测特定神经递质的浓度变化。此外,该探针成功实现了在不同生物体系中对内源乙酰胆碱信号的实时监测,为深入研究乙酰胆碱的功能提供了重要工具。

图1.第一代乙酰胆碱荧光探针GACh的开发
论文原文链接:https://www.nature.com/articles/nbt.4184
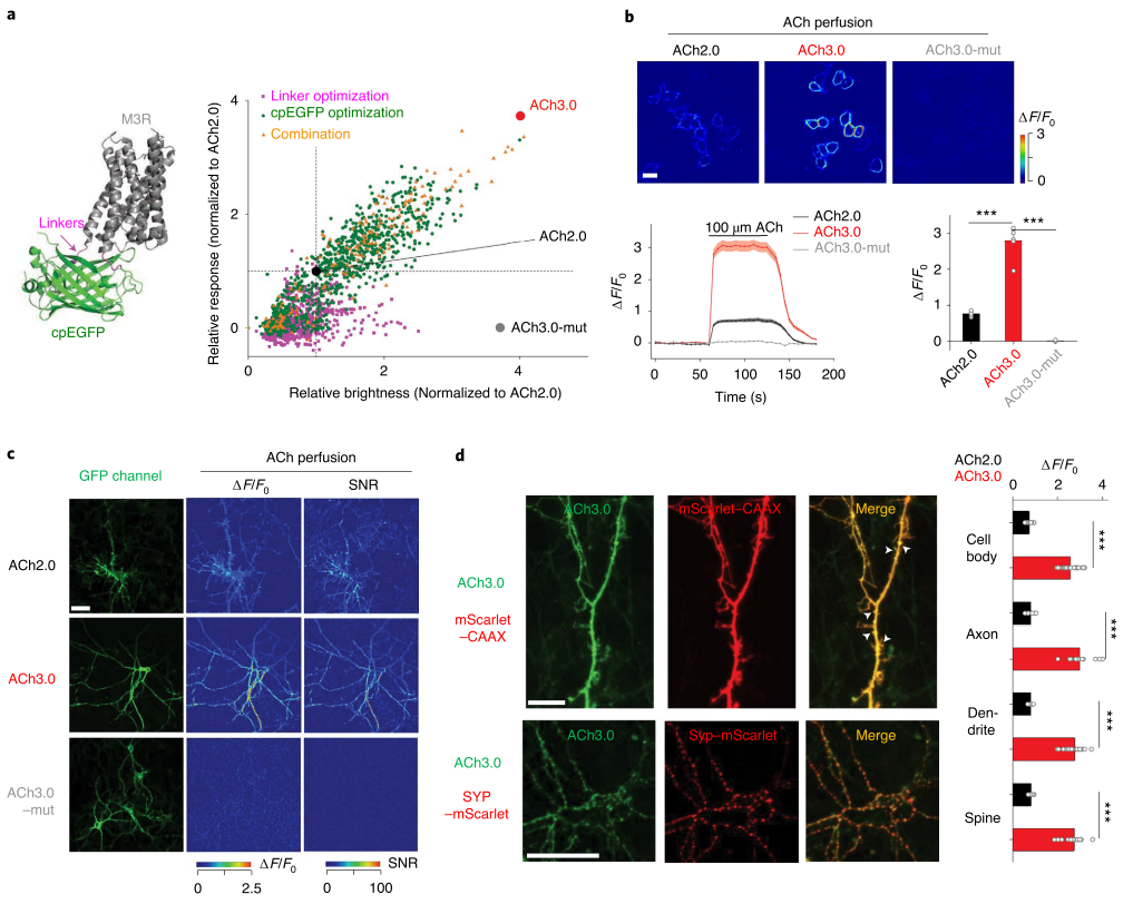
2020年9月28日,李毓龙实验室和北京脑科学与类脑研究中心的井淼研究员合作,在Nature Methods期刊上发表了题为“An optimized acetylcholine sensor for monitoring in vivo cholinergic activity”的研究论文。在该研究中,研究团队在前期工作基础上,成功优化出新一代乙酰胆碱荧光探针(ACh3.0)。与第一代探针相比,新版本的ACh3.0信号幅度提升了3倍以上,并且还具备亲和力高、反应速率快以及选择性强等特征,进一步提升在体乙酰胆碱实时特异检测的信噪比。
图2.优化后的新一代乙酰胆碱荧光探针
论文原文链接:https://www.nature.com/articles/s41592-020-0953-2
02 多巴胺 多巴胺(Dopamine, DA)作为大脑中一种重要的单胺类神经递质,在中枢神经系统中发挥了重要调节功能,参与学习、记忆、情绪、注意力、动机、运动控制等生理过程,并与帕金森病、成瘾、精神分裂症、多动症和创伤后压力综合征等多种神经系统疾病密切相关。实时检测活体内特定脑区的DA信号变化,有助于更好地理解DA在生理和病理过程中起到的作用。 2018年7月12日,李毓龙实验室在Cell期刊发表题为“A genetically-encoded fluorescent sensor enables rapid and specific detection of dopamine in flies, fish, and mice”的研究论文。在该研究中,课题组开发了一种新型、可基因编码的绿色荧光DA探针GRABDA,该探针以环化重排绿色荧光蛋白(cpEGFP)为基础,将DA化学信号转化为荧光信号,从而实现了对DA浓度动态变化的实时监测。此后该探针的检测性能在果蝇、斑马鱼和小鼠体内得到了充分的验证,表明该探针可作为研究多巴胺能神经环路功能的重要手段。

图3.第一代绿色荧光多巴胺探针的开发
论文原文链接:https://doi.org/10.1016/j.cell.2018.06.042
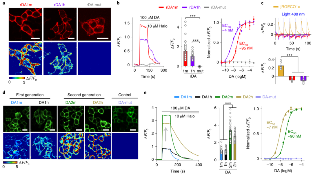
2020年10月22日,李毓龙实验室与美国纽约大学和美国国立卫生研究院合作,在Nature Methods期刊上发表了题为“Next-generation GRAB sensors for monitoring dopaminergic activity in vivo”的研究论文。该研究在第一代绿色荧光DA探针的基础上,开发出了新型具有红色荧光的DA探针(rGRABDA1m和rGRABDA1h),以便与其它绿色荧光探针进行同时监测。此外,该研究还构建了具有更高灵敏度以及更高成像信噪比的第二代绿色荧光DA探针(GRABDA2m和GRABDA2h),与第一代相比,其反应幅度提升了2-3倍。

图4.红色荧光多巴胺探针和第二代绿色荧光多巴胺探针的开发
论文原文链接:https://www.nature.com/articles/s41592-020-00981-9
03 去甲肾SHANG腺素 去甲肾SHANG腺素(Norepinephrine, NE)是一种重要的单胺类神经递质,参与了中枢神经系统和交感神经系统中的多种生理过程,与感觉、学习、记忆、注意力、睡眠等行为以及精神疾病和神经退行性疾病有关。因此,实时精确监测去甲肾SHANG腺素的动态分布,对于研究人员探讨NE的生理和病理功能十分关键。 2019年3月25日,李毓龙实验室在Neuron期刊上发表了题为“A genetically encoded fluorescent sensor for rapid and specific in vivo detection of norepinephrine”的研究论文。该研究首次成功开发了具有极高的分子特异性和时空分辨率的、可基因编码的NE荧光探针(GRABNE)。基于环化重排绿色荧光蛋白(cpEGFP),该探针可实时监测体外NE浓度的动态变化情况,并成功在斑马鱼和小鼠体内得到验证。此外,具有不同亲和力的两种版本的荧光探针(分别命名为NE1m和NE1h),还可分别用于局部突触传递和非局部非突触传递的NE释放的检测。

图5.去甲肾SHANG腺素荧光探针工作原理和应用示意图
论文原文链接:https://doi.org/10.1016/j.neuron.2019.02.037
04 腺苷 细胞外腺苷(adenosine, Ado)在体内广泛的生理过程中发挥重要作用,包括睡眠-觉醒周期、学习记忆、心血管功能和免疫反应等。腺苷信号传导受损与多种疾病有关,如疼痛、癫痫、卒中、药物成瘾和神经退行性疾病等。在大脑中,腺苷通过激活不同的G蛋白耦联的腺苷受体,在突触水平发挥神经调节或稳态调节的作用。尽管腺苷的功能已被广泛研究,但是由于缺乏能够精确而又灵敏地检测体内腺苷的方法,其在大脑中的释放机制仍不清楚。 2020年9月4日,通过与李毓龙实验室合作,中科院脑智卓越创新中心徐敏研究员课题组在Science期刊上发表了题为Regulation of sleep homeostasis mediator adenosine by basal forebrain glutamatergic neurons的研究论文。在该研究中,为了检测睡眠觉醒周期中大脑特定区域胞外腺苷浓度,李毓龙团队开发了一种高灵敏性、高特异性和高时间分辨率的新型可遗传编码的腺苷探针(GRABAdo)。利用该探针,结合光纤记录、光遗传学等技术,该研究揭示了基底前脑区域谷氨酸能神经元在调控腺苷动态变化和睡眠稳态中的关键作用,为进一步研究睡眠稳态的调节机制奠定了基础。

图6.腺苷快速释放和睡眠稳态的神经调控
论文原文链接:https://www.science.org/doi/10.1126/science.abb0556
05 5-羟色胺 5-羟色胺(5-HT)是一种重要的单胺类神经递质,广泛分布于中枢神经系统和外周组织。5-HT可以调节进食、睡眠、学习记忆、情绪、社交等多种行为,而5-HT系统失调则会引起多种精神疾病,包括抑郁症、创伤后应激障碍以及成瘾等。为进一步阐明5-HT的生理功能以及探讨其在相关疾病中的治疗意义,李毓龙团队开展了开发精确而高时空分辨监测5-HT动态变化方法的工作。 2021年4月5日,李毓龙实验室在Nature Neuroscience期刊上发表了题为“A genetically encoded sensor for measuring serotonin dynamics”的研究论文。在该研究中,课题组沿用了之前的荧光探针构建策略,成功开发出新型、高灵敏度、高特异性以及反应动力学速率可达亚秒级别的5-HT荧光探针(GRAB5-HT1.0),并且作者还分别在果蝇和小鼠中对探针功能进行了检测,证明5-HT荧光探针具有广泛应用的普适性。

图7. 5-HT荧光探针的开发和优化
论文原文链接:https://www.nature.com/articles/s41593-021-00823-7
06 内源DA麻素 内源DA麻素(endocannabinoids, eCBs)是由神经元合成和释放的一类脂类神经调质分子。与经典神经递质的释放不同,eCBs在突触后神经元释放,逆行性地作用于突触前膜DA麻素受体上,发挥突触前抑制作用。eCBs参与了大脑多个区域的突触可塑性调节以及奖赏、能量代谢、学习记忆、睡眠觉醒等多种生理过程,还和神经退行性疾病、癫痫、成瘾、抑郁症等多种疾病密切相关。 2021年11月11日,李毓龙实验室在Nature Biotechnology期刊上发表了题为“A fluorescent sensor for spatiotemporally resolved imaging of endocannabinoid dynamics in vivo”的研究论文,在该研究中,课题组采用其先前GRAB探针构建策略,首次成功开发出高时空分辨率的eCBs荧光探针(GRABeCB2.0)。这种新型eCBs荧光探针具有高灵敏度、高选择性和高动力学特性,可用于检测体外培养神经元、急性脑切片和体内特定脑结构在生理和病理活动期间的eCBs释放。

图8.内源DA麻素荧光探针的开发
论文原文链接:https://www.nature.com/articles/s41587-021-01074-4
07 三磷酸腺苷 三磷酸腺苷(ATP)等嘌呤类分子广泛存在于细胞内外,胞内的嘌呤类分子主要负责调节细胞能量代谢;而胞外的嘌呤类分子则作为信号分子,参与到睡眠、味觉感受、呼吸调控等生理活动过程。嘌呤能信号还与抑郁、精神分裂、癫痫、疼痛、炎症等疾病有关。 2021年12月22日,李毓龙实验室在Neuron期刊上发表了题为“A sensitive GRAB sensor for detecting extracellular ATP in vitro and in vivo”的研究论文。该研究沿用先前设计的GRAB探针策略,开发了一种新型、高时空分辨率且可遗传编码的ATP荧光探针(GRABATP1.0),该探针能够高灵敏度地检测脑组织中ATP的动态变化,可以实时可视化监测体外或在体ATP的胞外释放。

图9. ATP荧光探针的工作原理和应用示意图
论文原文链接:https://doi.org/10.1016/j.neuron.2021.11.027
08 催产素 催产素(Oxytocin, OT)是哺乳动物体内分布于内分泌系统和中枢神经系统中的一种十分重要的神经肽,在调节分娩、哺乳、交配、母婴关系和社会认知等行为中发挥了关键作用。构建高灵敏度、高特异性的分子探针来快速准确地追踪其动态变化,对于深入理解催产素的功能以及作用机理十分关键。 2023年1月2日,李毓龙实验室在Nature Biotechnology期刊上发表了题为“A genetically encoded sensor measures temporal oxytocin release from different neuronal compartments”的研究论文。在该研究中,团队沿用已有的GRAB探针策略,成功构建出一种新型、高灵敏度、高信噪比、快速响应的催产素荧光探针(GRABOT1.0)。利用该探针,作者成功在自由活动的小鼠中检测到催产素神经元激活引起的催产素释放,并深入探究了催产素释放的分子机制。

图10.催产素荧光探针的开发
论文原文链接:https://www.nature.com/articles/s41587-022-01561-2
基于庞大的GPCR家族,李毓龙课题组正在开发并且得到了更多神经递质或神经调质的多色探针,包括小分子、肽类和脂类等。课题组开发的工具乐于分享给研究人员使用,欢迎大家联系试用,具体可参见:
http://www.yulonglilab.org(复制链接至浏览器即可)。

李毓龙,男,北京大学生命科学学院教授,北大-清华生命科学联合中心、北京大学-IDG/麦戈文脑科学研究所研究员,博士生导师、国家杰出青年基金获得者。课题组致力于开发新型神经成像技术,用于在时间和空间尺度上解析神经系统的复杂功能,探究生理及病理条件下突触传递的调节机制。研究成果入选2018年中国生命科学十大进展、2018年中国十大医学科技新闻,曾获张香桐神经科学青年科学家奖、中源协和生命医学创新突破奖、首届“科学探索奖”、首届峰基金支持、谈家桢生命科学奖、第二十届吴阶平-保罗·杨森医学创新奖(吴杨奖)、勃林格殷格翰研究员奖、教育部基础学科拔尖学生培养计划“优秀导师奖”等奖项。受邀请在美国神经生物协会年会、美国遗传协会果蝇年会等国际重大会议做学术报告并撰写多篇综述。