19 年
手机商铺
公司新闻/正文
515 人阅读发布时间:2023-02-03 16:36
带你看文献,只做纯干货
文献精读第47期
孤独症谱系障碍,也叫自闭症谱系障碍(Autism spectrum disorder, ASD),是一组以社交障碍为特征的神经发育障碍性疾病,其核心特征为沟通和社交障碍、重复或者受限的感觉运动行为。除此之外,ASD患者还可能出现发育迟缓、智力障碍、焦虑、抑郁以及胃肠道和免疫疾病。据估计,ASD影响了1-2%的儿童,对全球构成了巨大的社会和经济挑战。ASD的病因十分复杂,遗传、产前、围产期以及环境等因素都有可能促进了ASD的发生,其发病与突触功能、催产素活性、免疫稳态、染色质修饰和线粒体功能等多个生物学途径有关。复杂的病因导致ASD呈现出多变的临床表型,作为一种高度异质性的神经发育障碍,ASD的治疗发展极具挑战性。因此,进一步了解ASD的发病机制对于开发新的治疗策略至关重要。
2023年1月2日,四川大学贾大/张小虎/莫显明以及首都医科大学李巍团队共同在Signal Transduction and Targeted Therapy期刊上发表题为“SCGN deficiency is a risk factor for autism spectrum disorder”的文章。在该研究中,作者通过对ASD原发病例进行测序,检测到SCGN (Secretagogin,促分泌素)可能是ASD的一个风险基因。随后利用斑马鱼和小鼠模型,作者证实了SCGN基因缺陷可通过扰乱炎症反应和大脑中的催产素信号而导致ASD行为。用抗炎药物和催产素类似物进行治疗可以纠正SCGN缺失动物的ASD行为。该研究不仅发现了一个新的ASD风险基因,并且提出了干预措施,在ASD的治疗中具有潜在适用性。

据估计,74~93%的ASD风险是可遗传的,目前已发现的ASD风险基因超过1000个,然而这些基因的病理机制仍未完全阐明。SCGN是一种突触传递的调节因子,在体内多个内分泌器官中表达,包括胰腺、胃肠道、甲状腺、肾上腺髓质、肾上腺等。在人类大脑中,SCGN在海马和小脑中高表达,能够介导多种蛋白的分泌,如促肾上腺皮质激素释放激素等。SCGN的缺乏与多种疾病的发病机制相关,包括糖尿病、精神分裂症和神经病变等。然而,SCGN在神经系统中的分子功能及其与神经系统疾病的关系仍不清楚。
为了识别潜在的ASD风险基因,作者对ASD原发病例及其父母进行了全外显子组测序。在168例原发病例中,有两名男童被检测到存在不同的SCGN杂合突变,尽管这两名男童的母亲同样携带SCGN突变,但是并没有明显的ASD症状。因此,SCGN突变可能是主要影响男性的ASD危险因素。

图1. ASD原发病例中检测到的SCGN不同突变
为了确定SCGN在神经元发育和社交行为中的作用,作者利用CRISPR/Cas9基因编辑技术分别构建了SCGN缺陷的斑马鱼和小鼠模型。SCGN缺陷(包括scgn+/−和scgn−/−)能够导致斑马鱼出现ASD样行为,包括社交互动和社交新奇行为的损害。并且作者观察到,SCGN缺陷损害了斑马鱼的大脑发育,导致斑马鱼胚胎小头畸形和严重发育迟缓的比例升高、眼长和眼间距变小。通过对神经元进行标记,作者还发现SCGN缺陷会导致斑马鱼胚胎早期大脑神经元的比例显著降低,尤其是在中脑中;进一步的细胞增殖/凋亡实验显示,SCGN缺陷导致斑马鱼胚胎大脑细胞增殖水平显著降低。

图2. SCGN缺陷损害了斑马鱼的社交互动和社交新奇行为
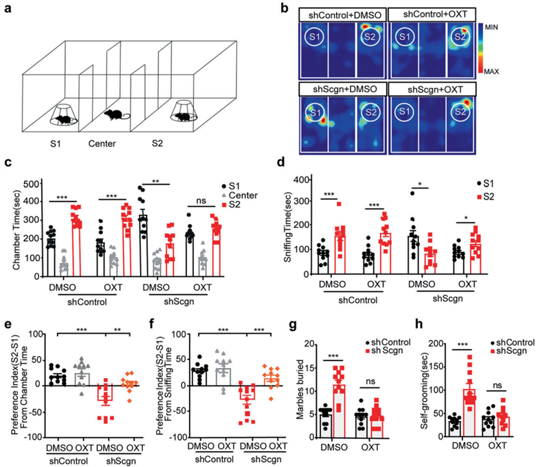
为了确定SCGN缺陷如何导致ASD,作者对斑马鱼大脑和小鼠下丘脑的基因表达进行了检测分析,结果显示,SCGN缺陷使得大脑中免疫调节信号更加富集,包括炎性和先天免疫反应信号,并会破坏催产素信号传导和神经活性配体-受体相互作用通路。通过对原发病例血清进行检测,作者观察到上述两例SCGN突变病例血清中催产素的含量明显低于正常水平,而其他未突变的ASD病例血清中催产素含量则并无明显变化。这表明SCGN突变可能会对血清催产素水平产生负面影响,强调了独特的途径可以导致ASD,以及考虑对ASD进行个性化治疗的重要性。重要的是,作者在随后利用催产素和抗炎药物对斑马鱼和小鼠模型进行治疗后,动物身上由SCGN缺陷引起的ASD相关损害得到了明显的缓解。

图3.催产素治疗明显缓解了SCGN缺陷小鼠的ASD样行为
综上,该研究证明SCGN缺陷通过异常的炎症反应和失调的激素分泌导致了ASD症状,抗炎药物和催产素类似物能够纠正SCGN缺陷动物的ASD样行为,提示催产素和抗炎症药物在SCGN缺乏个体中的潜在应用,该研究将有助于开发个性化治疗,并拓宽目前有限的ASD治疗干预方案。
研究方法亮点
这项工作揭示了SCGN缺陷引发ASD症状的作用机制。研究用到了脑立体定位手术、行为学评估、免疫组化以及细胞分子检测等实验技术。瑞沃德深耕生命科学研究领域20年,一直致力于为客户提供可信赖的解决方案和服务。在该研究中,研究人员采用了瑞沃德公司生产的脑立体定位注射系统,为实验的顺利开展提供了支持。此外,瑞沃德还可提供的该研究所涉及的行为学评估、免疫组化以及细胞分子检测等实验的完整解决方案。截至目前,瑞沃德产品及服务覆盖海内外100多个国家和地区,客户涵盖全球700+医院,1000+科研院所,6000+高等院校,已助力全球科研人员发表SCI文章14500+,获得行业广泛认可。
