19 年
手机商铺
公司新闻/正文
1777 人阅读发布时间:2022-11-01 16:38
带你看文献,只做纯干货
文献精读第37期
阿尔茨海默病(Alzheimer’sdisease, AD)是一种最为常见的神经退行性疾病,患者表现为进行性的记忆和认知功能丧失。随着全球人口老龄化的日益加剧,AD患者数量不断增加,但是到目前为止,临床上仍然缺乏能够有效治疗AD的药物或手段。越来越多的证据表明,AD具有代谢性疾病的多种特征。例如,AD患者伴有大脑糖代谢障碍,并且它的发生先于患者认知功能障碍几十年。然而,糖代谢异常在AD发病过程中的作用机制目前仍知之甚少。
2022年10月6日,厦门大学医学院神经科学研究所张杰教授团队在Nature Metabolism杂志上发表题为“Microglial hexokinase 2 deficiency increases ATP generation through lipid metabolism leading toβ-amyloid clearance”的研究论文。文章证实,己糖激酶2(Hexokinase2, HK2)通过调节小胶质细胞的能量代谢,在小胶质细胞清除病理性的Aβ聚合物和斑块沉积的过程中发挥了重要作用,提示HK2可能是AD治疗的一个关键作用靶点。厦门大学医学院神经科学研究所张杰教授为本论文的通讯作者,冷历歌副教授为本论文的第一作者及共同通讯作者。

在AD中,小胶质细胞通过消耗三磷酸腺苷(ATP)来清除具有神经毒性的Aβ蛋白低聚物和斑块沉积,这个过程需要大量的ATP。己糖激酶(HK)是葡萄糖代谢途径中的第一个关键酶,能够将葡萄糖转化为葡萄糖-6-磷酸(Glucose-6-Phosphate, G-6-P),促进ATP的产生。HK包含四种亚型(HK1-4),其中HK2是胰岛素敏感组织(如心脏、骨骼肌、脂肪和大脑)中主要的亚型。然而,HK2对AD中小胶质细胞功能的作用尚不清楚。
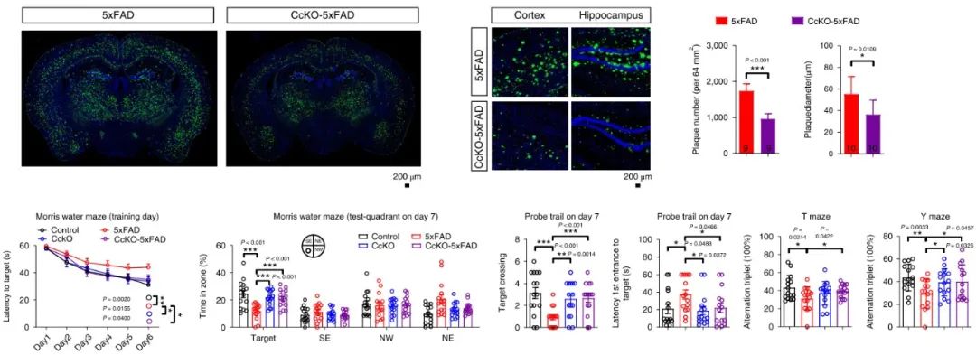
在该研究中,作者首先检测了在哺乳动物大脑中存在的HK1-3的表达情况,发现HK2在AD患者和AD小鼠模型(5xFAD小鼠)的小胶质细胞中表达特异性增高。随后,作者构建了小胶质细胞HK2特异性敲除的小鼠,并与5xFAD小鼠杂交(CcKO-5xFAD),以观察小胶质细胞中HK2缺失对AD的影响。小胶质细胞中HK2缺失可以减少Aβ斑块,并拯救5xFAD小鼠的认知功能障碍。此外,作者进一步利用抑制剂来抑制HK2活性,包括氯尼达明和3-溴/丙/酮酸,其中,氯尼达明已用于临床上多种肿瘤的治疗。通过抑制HK2激酶活性,作者同样观察到5xFAD小鼠大脑中Aβ斑块减少,以及小鼠的认知缺陷减轻。

图1.小胶质细胞中HK2缺失能够减少Aβ斑块,并拯救5xFAD小鼠的认知功能障碍
小胶质细胞在斑块周围聚集被认为是吞噬清除病理性Aβ斑块沉积的一个关键过程。作者进一步的实验表明,抑制或敲除HK2能够促进小胶质细胞的迁移和吞噬能力,这种迁移和吞噬的过程都需要消耗能量。令人惊讶的是,药物抑制或基因缺失HK2会降低神经元或星形胶质细胞中ATP的产生,但是可以显著增加小胶质细胞中ATP的形成。这可能与大脑小胶质细胞独特的代谢模式有关,抑制HK2信号导致小胶质细胞内脂蛋白脂肪酶(Lipoprotein Lipase, LPL)表达上调,从而触发脂肪酸代谢,迅速提升胞内的ATP水平。最后,作者发现,HK2的两种下游代谢物G-6-P和果糖-6-磷酸(Fructose-6-Phosphate, F-6-P)通过磷酸戊糖途径调节NADPH水平,能够逆转HK2缺乏引起的LPL的升高。

总之,该研究证明了HK2是AD发病过程中糖酵解改变和脂质代谢之间的关键环节。在HK2抑制或缺乏时,小胶质细胞中的ATP水平显著升高,但神经元或星形胶质细胞中并没有。这一发现首次证实,葡萄糖的低代谢可以增加小胶质细胞中ATP的生成。此外,抑制小胶质细胞HK2可有效促进AD小鼠Aβ斑块的吞噬,减轻认知障碍。这些结果表明,以HK2为靶点的基因或药物干预可能是AD治疗的一种新策略。
论文原文链接:
https://doi.org/10.1038/s42255-022-00643-4
团队PI简介
张杰,教授、博导,国家杰出青年科学基金、国家优秀青年科学基金、教育部新世纪优秀人才等获得者。长期从事重大脑疾病比如老年痴呆(AD)、抑郁症等的致病机理和药物开发研究。至今以第一作者或通讯作者发表论文30余篇。近5年张杰教授以通讯作者在国际知名学术期刊(Nature Neuroscience, Neuron, Biological Psychiatry, Cell Reports, PNAS, JNS, JBC,Clinical Cancer Research等)发表多篇论文。热忱欢迎优秀博士后加盟,同时欢迎优秀学子报考厦门大学医学院张杰教授课题组研究生。联系方式:jiezhang@xmu.edu.cn