19 年
手机商铺
公司新闻/正文
509 人阅读发布时间:2022-10-25 17:23
文献精读第36期
记忆印迹是学习或经验相关记忆产生的关键,联想恐惧记忆的形成主要归因于谷氨酸能投射神经元(Projection Neurons, PNs),这些神经元具备经验依赖的可塑性。然而,GABA能中间神经元(Interneurons, INs)也会对记忆相关的线索做出反应,并广泛地调节PNs的功能。但是,学习是否需要特定的INs选择性地参与记忆编码仍然是一个悬而未决的问题。
2022年8月1日,美国西奈山伊坎医学院和阿拉巴马大学伯明翰医学院的研究人员在《Neuron》期刊上发表题为“Control of fear by discrete prefrontal GABAergic populations encoding valence-specific information”的文章。该文章证实,积极和消极的体验能够激活前额叶生长抑素中间神经元(Somatostatin Interneurons, SST-INs)的离散群体,这些不同的SST-INs离散群体能够对恐惧记忆形成相反的控制。研究的结果强调了INs在情绪学习中的重要作用。

小清蛋白中间神经元(Parvalbumin Interneurons, PV-INs)、血管活性肠肽中间神经元(Vasoactive Intestinal Peptide Interneurons, VIP-INs)以及SST-INs在记忆获取和巩固的环路动态编码过程中发挥了关键作用。该文章作者最近的研究(Cummings and Clem, Nat. Neurosci., 2020)证明了边缘前皮层(Prelimbic Cortex, PL)中的SST-INs在听觉恐惧条件训练后表现出突触效能增强以及线索诱发的活动,这表明它们参与了记忆形成。作者进一步证明,SST-INs通过激活大脑中的网络来控制动物防御性的僵直行为,而这一效果可能是通过缓解PV-INs介导的抑制来协调的。
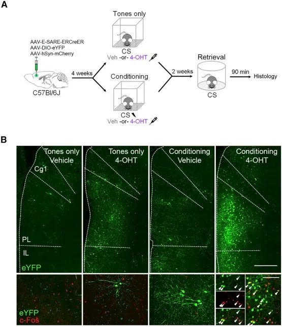
在该研究中,作者使用基因标记的方法,探讨了SST-INs作为离散细胞群的一部分是否在记忆编码中起作用。在小鼠条件恐惧实验中,学习过程主要激活PL中的SST-INs,而非PV-INs和VIP-INs。随后,作者进一步证明,这些被激活的SST-INs在记忆提取过程中优先被再次激活。并且,作者通过结合光遗传学的手段证实,这些SST-INs控制着恐惧线索诱导的小鼠僵直行为。此外,作者还通过电生理实验证实,恐惧学习激活的SST-INs表现出独特的输入和输出突触传递特性。这些结果表明,PL中的SST-INs在恐惧记忆编码中起着关键作用。
研究方法亮点
这项工作阐述了PL中不同的SST-INs离散群体在恐惧记忆表达中的作用。该研究用到了脑立体定位注射、光遗传学、电生理记录、行为学评估以及免疫组化等实验技术。瑞沃德深耕生命科学研究领域20年,一直致力于为客户提供可信赖的解决方案和服务。瑞沃德可提供该研究所涉及的脑立体定位注射、光遗传学、电生理记录、行为学评估以及免疫组化的完整解决方案。截至目前,瑞沃德产品及服务覆盖海内外100多个国家和地区,客户涵盖全球700+医院,1000+科研院所,6000+高等院校,已助力全球科研人员发表SCI文章14500+,获得行业广泛认可。
原文链接:
https://doi.org/10.1016/j.neuron.2022.07.004