19 年
手机商铺
公司新闻/正文
340 人阅读发布时间:2022-10-18 16:05
带你看文献,只做纯干货
文献精读第33期
文章概述
成瘾复发是a片类药物导致死亡的主要原因。已有的研究表明,伏隔核(Nucleus Accumbens core, NAcore)中突触谷氨酸失调是成瘾行为复发的一个关键因素。在动物成瘾模型中,谷氨酸失调在很大程度上是由于表达谷氨酸转运体GLT-1的NAcore星形胶质细胞发生了变化,包括星形胶质细胞的突起从神经元突触上缩回以及星形胶质细胞GLT-1的表达下调,但是它们在成瘾复发中的作用和机制仍然有待进一步明确。
2022年8月10日,南卡罗莱纳医科大学的研究人员在《Science Advances》杂志上发表题为“Plasticity in astrocyte subpopulations regulates heroin relapse”的文章。该研究揭示了大鼠NAcore中表达GLT-1的星形胶质细胞是如何适应并促进hailuoyin寻求的。hailuoyin线索会导致NAcore中不同的星形胶质细胞亚群产生两种短暂的可塑性:一个亚群的细胞突起与神经元突触的邻接性增加,另一个亚群中星形胶质细胞的GLT-1在神经元突触外表达增加。抑制星形胶质细胞上述两种可塑性会促进线索诱导的hailuoyin寻求。该研究结果表明,hailuoyin线索会通过短暂诱导星形胶质细胞亚群不同形式的可塑性来抑制hailuoyin的复吸,这也为药物成瘾复发的治疗提供了一种有前景的途径。

核心观点
1、hailuoyin线索会在不同的星形胶质亚群中产生两种短暂的可塑性:其中一个亚群的细胞突起与邻近神经元突触的邻接性增加;而在另一个亚群中,星形胶质细胞GLT-1的表达在邻近神经元的突触外显著增加;
2、通过反义核酸靶向抑制上述星型胶质细胞亚群的两种短暂可塑性会促进线索诱导的hailuoyin寻求;
3、hailuoyin线索会选择性地增加星形胶质细胞的突起与D2中型多棘神经元(Medium Spiny Neurons, MSNs)树突突触的邻接性,而星形胶质细胞GLT-1在神经元突触外的表达增加则无神经元亚型特异性。
研究结果分析
1. hailuoyin线索导致星形胶质细胞表面近端GLT-1的表达短暂升高
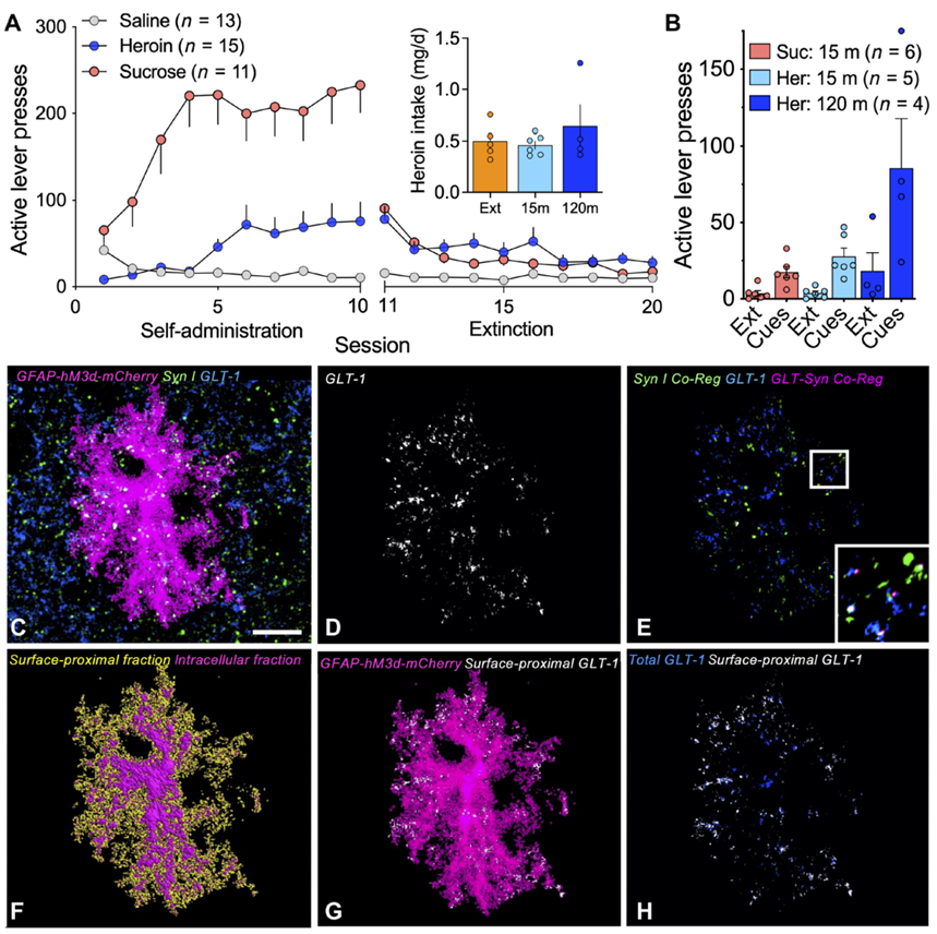
为了探讨NAcore星形胶质细胞在hailuoyin寻求中的变化机制,作者利用操作性学习的自身给药范式来模拟动物成瘾-戒断-复发行为,并利用膜结合的荧光报告基因对NAcore星形胶质细胞进行了标记。大鼠在训练后接受10天的自身给药(hailuoyin或蔗糖)、10天的戒断、以及部分小鼠接受随后的线索诱导hailuoyin寻求(不给予实际的hailuoyin或蔗糖奖励,其中线索诱导15分钟作为药物渴望或寻求的结果,线索暴露120分钟作为线索戒断的结果)。在对大鼠NAcore切片突触前的Synapsin I 和GLT-1进行免疫标记后,利用共聚焦显微镜进行成像。

免疫组化结果显示,在hailuoyin戒断后,星形胶质细胞质膜与Synapsin I的共定位减少,GLT-1的总表达减少,但是GLT-1在星形胶质细胞表面的比例没有改变。在戒断之后,15分钟的线索诱导增加了hailuoyin组大鼠星形胶质细胞与突触的接触,以及表面近端(表面250nm内)GLT-1表达高水平星形胶质细胞的比例。这种突触近端星形胶质细胞突起和GLT-1表面水平的增加都是短暂的,在120分钟的线索暴露后会恢复到戒断水平,这一时间过程与成瘾复发期间细胞外谷氨酸的上升和下降相平行。hailuoyin戒断导致了GLT-1与Synapsin I的共定位减少。尽管hailuoyin寻求会导致星形胶质细胞表面近端GLT-1的增加,但是并不能恢复阶段后GLT-1与Synapsin I的共定位,相反,线索诱导的表面近端GLT-1的增加都是在突触之外的。

2. hailuoyin线索诱导的星形胶质细胞可塑性表现出细胞亚群异质性
hailuoyin线索诱导15分钟后,星形胶质细胞与突触的邻近性短暂增加,但表面近端GLT-1的表达增加没有与Synapsin I共定位,这表明这些线索诱导的星形胶质细胞可塑性可能发生在不同的星形胶质细胞亚群中。利用主成分分析,根据星形胶质细胞与突触的邻接性和表面近端GLT-1的水平,作者将NAcore中的星形胶质细胞分成了高突触邻接性(1型)、表面近端GLT-1高水平(2型)、以及低至中度突触邻接和表面GLT-1表达(3型)三个亚群。生理盐水组大鼠的大部分NAcore星形胶质细胞主要为1型和3型。hailuoyin戒断大鼠中1型星形胶质细胞减少,2型星形胶质细胞增加。15分钟的hailuoyin线索诱导导致1型星形胶质细胞短暂恢复,2型星形胶质细胞质比例进一步增加。120分钟的hailuoyin线索暴露后,3型星形胶质细胞占主导地位。

3. 在NAcore星形胶质细胞中,Gq信号增加了细胞突起与突触的邻接性,但不增加细胞表面GLT-1的水平
培养的星形胶质细胞上,Gq偶联信号通过代谢性谷氨酸受体mGluR5促进ezrin依赖的星形胶质细胞突起精细的运动。为了确定Gq型mGluR信号是否会触发线索诱导的星形胶质细胞突起运动,作者在线索诱导时利用化学遗传学的方法激活NAcore星形胶质细胞,并对星形胶质细胞的突触邻接性和表面近端GLT-1的表达进行了分析。星形胶质细胞激活增加了星形胶质细胞突起与Synapsin I的共定位,但不影响表面近端GLT-1水平。这些数据表明,在药物寻求过程中,Gq信号在NAcore星形胶质细胞中能够触发形态可塑性,而突触外GLT-1表达的增加可能涉及不同的信号级联。

4.在星形胶质细胞亚群中,线索诱导的可塑性降低会增加hailuoyin寻求
为了确定线索诱导的1型和2型星形胶质细胞塑性是否影响hailuoyin寻求,作者在动物戒断后利用反义核酸特异性的阻断GLT-1或ezrin。hailuoyin线索诱导15分钟后,大鼠的hailuoyin寻求恢复,ezrin或GLT-1基因的下调增强了动物对hailuoyin的渴求。因此,1型或2型星形胶质细胞可塑性在线索诱导的hailuoyin寻求过程中起着抑制hailuoyin渴求的代偿作用。形态学结果表明,ezrin敲除降低了NAcore星形胶质细胞的突触邻接性,而GLT-1敲除进一步降低了GLT-1的总水平,并阻断了线索诱导的表面近端GLT-1的表达增加。此外,GLT-1敲除不改变NAcore星形胶质细胞的突触邻近性,ezrin敲除不影响GLT-1总水平或表面近端GLT-1水平。正如预期的那样,GLT-1或ezrin的独立敲除降低了GLT-1与Synapsin I的共定位。

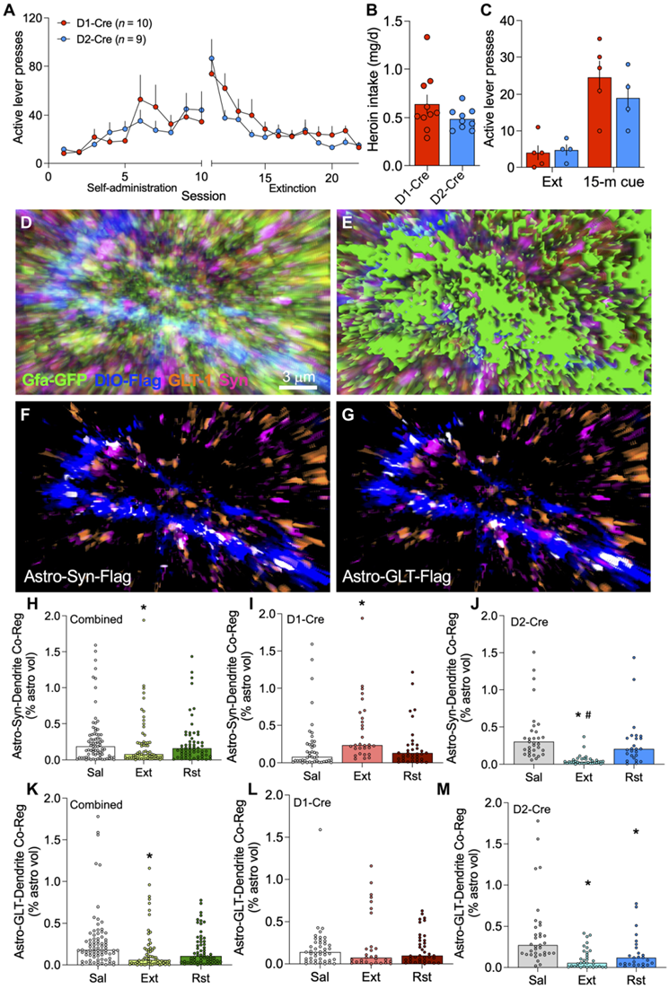
5. 在hailuoyin成瘾及复发前后,NAcore星形胶质细胞与D1-MSNs和D2-MSNs形成有差异的关联
NAcore中两个主要的神经元亚型D1-MSNs和D2-MSNs的活性分别驱动药物寻求和寻求消退。因此,作者推测NAcore中不同类型的星形胶质细胞与D1-MSNs和D2-MSNs独特相关,从而有助于它们在减少线索诱导的hailuoyin寻求方面的功能作用。为了验证这一假设,作者在动物训练前对D1和D2神经元进行了标记,在一系列的成瘾-戒断-复发实验后对孤立的星形胶质细胞进行成像,并定量观察其与病毒标记的D1-MSNs和D2-MSNs树突以及突触标记的Synapsin I或GLT-1的关系。免疫组化结果显示,星形胶质细胞在戒断后从NAcore树突上缩回,在线索诱导后星形胶质细胞突起重新向突触插入。在戒断训练后,星形胶质细胞在D1-MSNs突触中与Synapsin I的共定位增加,在D2-MSNs突触中与Synapsin I的共定位减少。暴露于hailuoyin线索15分钟后,星形胶质细胞与两种突触的关联恢复到对照水平。
在分析D1-MSNs和D2-MSNs树突相关GLT-1时,作者观察到树突相关的GLT-1在戒断训练后减少,在暴露于hailuoyin线索15分钟后恢复到生理盐水对照水平,类似于大鼠在线索诱导的hailuoyin寻找15分钟内表面近端GLT-1的增加。与D1树突相比,与D2树突相邻的GLT-1水平更高。戒断后树突相关的GLT-1减少发生在D2树突,而不是D1树突。线索暴露15分钟后,GLT-1的表面近端增加与D1或D2树突没有相关。
总之,这些数据表明,线索诱导的hailuoyin寻求过程中1型星形胶质细胞的增加可能与D2树突周围星形胶质细胞的形态可塑性有关,但线索诱导的2型星形胶质细胞增加,表现出高水平的突触外GLT-1,而与D1或D2树突无关。

总结
该研究发现,在线索诱导的hailuoyin寻求过程中,NAcore中的星形胶质细胞通过形态和GLT-1表达的可塑性这两种机制来抑制hailuoyin寻求的强度。线索诱导的星形胶质细胞突起与突触的邻近性和表面GLT-1表达增加发生在不同的星形胶质细胞亚群中,并由不同的信号级联触发,星形胶质细胞Gq信号选择性激活星形胶质细胞精细过程运动,而不影响表面GLT-1表达。1型星形胶质细胞在NAcore中与突触邻接性增加,而2型星形胶质细胞表面GLT-1表达增加。选择性地抑制1型或2型星形胶质细胞的可塑性可增强线索诱导的hailuoyin寻求,显示了线索短暂诱导这些星形胶质细胞亚群的功能相关性。最后,作者证明了在hailuoyin寻求过程中,1型星形胶质细胞的增加具有D2-MSNs选择性,但2型星形胶质细胞的增加,与D1-MSNs和D2-MSNs均无关。总之,这些数据表明,星形胶质细胞的形态可塑性具有神经元亚型选择性,在不同的星形胶质细胞亚群中,hailuoyin线索会短暂地诱导两种不同形式的星形胶质细胞可塑性,从而抑制hailuoyin的寻求。
研究方法亮点
这项工作阐述了NAcore中表达的星形胶质细胞在适应并促进hailuoyin寻求过程中的作用机制。研究用到了自身给药成瘾造模、脑立体定位注射、微量导管给药以及免疫组化等实验技术。瑞沃德深耕生命科学研究领域20年,一直致力于为客户提供可信赖的解决方案和服务,能够提供该研究所涉及的自身给药成瘾造模、脑立体定位注射、微量导管给药以及免疫组化等实验的完整解决方案。截至目前,瑞沃德产品及服务覆盖海内外 100 多个国家和地区,客户涵盖全球700+医院,1000+科研院所,6000+高等院校,已助力全球科研人员发表SCI文章14500+,获得行业广泛认可。

原文链接:
https://www.science.org/doi/10.1126/sciadv.abo7044