19 年
手机商铺
公司新闻/正文
436 人阅读发布时间:2022-10-13 16:56
深圳先进院储军研究员为该论文的通讯作者,深圳先进院助理研究员王亮博士及北京大学邬春灵博士为该论文的共同第一作者。该工作得到了北京大学李毓龙课题组、中国科学院神经科学研究所徐敏课题组和何杰课题组、中山大学附属第五医院陈守登课题组、美国堪萨斯州立大学Ho Leung Ng课题组、中国科学院深圳先进技术研究院路中华课题组和郑炜课题组及华中科技大学高尚邦课题组等多个合作伙伴的大力支持。

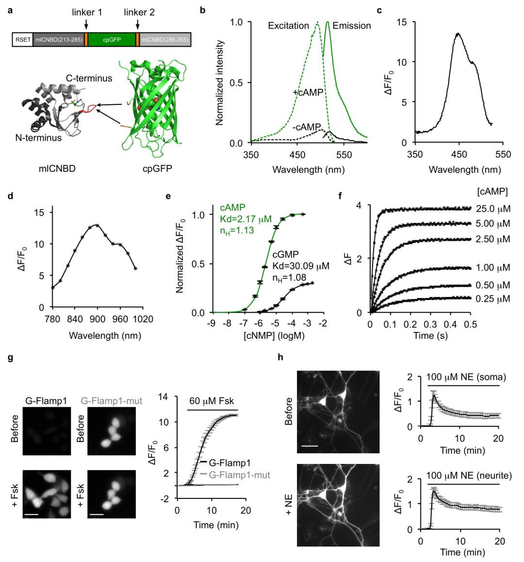
在体外实验中,结合/未结合cAMP的G-Flamp1有不同发色团环境。G-Flamp1在450nm(单光子)或者900-920nm(双光子)激发下,动态范围达最大,即ΔF/F0约为13。G-Flamp1与cAMP亲和力适中,其解离常数Kd值为2.17µM。G-Flamp1可在亚秒时间分辨率上检测cAMP动态变化。在培养细胞中,该探针均匀分布在细胞质和细胞核中,本底荧光亮度介于同类探针cAMPr和Flamindo2之间。G-Flamp1探针在活细胞中的动态范围达到了12倍,是目前少数几个动态范围在10倍以上的荧光蛋白探针之一。同时该探针具有良好的特异性和可逆性(图1)。

图1 G-Flamp1探针在体外和培养细胞内的表征
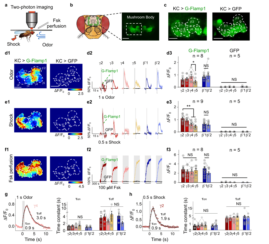
随后,研究人员将G-Flamp1探针应用于果蝇这一模式生物中。果蝇脑部蘑菇体(mushroom body)的Kenyon细胞中cAMP信号通路在气味相关的记忆中发挥关键作用。作者首先获取了Kenyon细胞中表达G-Flamp1探针的转基因果蝇,然后利用双光子进行成像,果蝇受到气味或电击刺激时,蘑菇体不同子区域呈现不一样的cAMP信号时空变化(图2),暗示不同子区域可能在联想性学习中起着相对独立的作用。

图2 不同刺激下果蝇Kenyon细胞中cAMP信号的变化
为验证G-Flamp1探针在活体动物中检测cAMP动态变化的实用性,研究人员利用腺相关病毒在小鼠运动皮层中共表达绿色G-Flamp1探针和红色jRGECO1a钙探针。活体双光子成像揭示了跑步运动中细胞特异性的cAMP信号,其与钙信号无明显相关性(图3)。这反映了小鼠运动时大脑皮层M1神经元反应的异质性。

图3 运动过程中小鼠皮质神经元内cAMP信号的变化
最后,研究人员在小鼠大脑深部的伏隔核(NAc)脑区中表达G-Flamp1探针,并利用光纤记录听觉巴甫洛夫条件反射任务中该脑区cAMP信号的变化。结果表明,随着训练的熟练,小鼠得到奖赏时cAMP信号幅度在降低,而听到相应声频信号时cAMP信号幅度在升高(图4);该特性与多巴胺信号类似,暗示多巴胺释放引起了cAMP信号。综上,G-Flamp1探针的高信噪比和高时间分辨率能够高灵敏检测到活体小鼠中内源性cAMP信号的动态变化。

图4 巴甫洛夫条件反射任务中小鼠NAc脑区cAMP信号的变化
综上所述,该研究开发了一种适用于活体检测的cAMP荧光探针,并初步揭示了果蝇和小鼠等模式生物在特定行为过程中特定神经元的cAMP信号变化的规律,为进一步理解cAMP信号的调控和功能奠定了基础。与广泛使用的钙离子探针GCaMP相比,G-Flamp1才仅仅只是开始:目前已有几十家国内外实验室在使用G-Flamp1,未来将会有更多实验室利用G-Flamp1来研究复杂的生物学问题。在未来研究中,研究人员将进一步提高探针性能,开发适用于不同应用场景的下一代高灵敏cAMP探针,并利用其揭示活细胞和活体中cAMP信号的规律、调控机制及生物学功能。与此同时,结合高内涵药物筛选平台,上述探针也将尝试应用于针对GPCR受体的药物筛选,以期发现更多的具有临床价值的GPCR药物。
储军,研究员,博士生导师。中国科学院百人计划A类。广东省生物医学光学影像技术重点实验室副主任。2001年获华中科技大学生物技术专业学士学位;2004年获华中科技大学生物医学工程专业硕士学位;2009年获得华中科技大学生物医学工程专业博士学位,2009-2015年分别在麻省大学阿莫斯特分校和斯坦福大学进行博士后研究。2015年加入中科院深圳先进技术研究院。研究方向为新型光学和光声分子探针的开发、分子信号通路的光学成像和光遗传学、分子诊断和药物筛选等研究等。目前已主持2项国家自然科学基金面上项目、主持和参与2项国家重点研发计划,并主持多项深圳市项目,在Nature Biotechnology、Nature Methods、Nature Communications、PNAS等国际知名杂志发表论文30余篇。申请15项发明专利,并授权7项。
课题组长期招收博士后、博/硕士生和研究助理,欢迎大家联系,储军老师邮箱:jun.chu@siat.ac.cn。