深圳市瑞沃德生命科技股份有限公司品牌商

19

手机商铺

qrcode
商家活跃:
产品热度:
  • NaN
  • 0
  • 1
  • 2
  • 1
品牌商

深圳市瑞沃德生命科技股份有限公司

入驻年限:19

  • 联系人:

    瑞沃德

  • 所在地区:

    广东 深圳市 南山区

  • 业务范围:

    实验室仪器 / 设备、试剂、耗材

  • 经营模式:

    生产厂商 经销商 代理商

在线沟通

技术资料/正文

Nature文献解读——mRNAm6A甲基化调控学习记忆功能的机制

601 人阅读发布时间:2021-01-04 21:41

学习和记忆是大脑的基本功能,长时记忆的形成被认为需要神经元活动诱导下的蛋白质合成。以往的研究表明,m6A参与调节神经功能,包括小鼠中脑多巴胺能信号传导、飞虫飞行行为、成年小鼠神经生成和轴突再生。在大脑发育、行为体验和记忆形成过程中观察到m6A的上调,这表明m6A的积累和大脑活动之间存在相关性。YTHDF家族蛋白可以与mRNA上的m6A结合,从而调控mRNA的翻译,同时前期实验已证实YTDHF1在小鼠海马体中高表达。因此也提示了学习和记忆过程可能会受到m6A及其结合蛋白Ythdf1翻译效应的影响。

研究团队利用CRISPR/Cas9技术,培育出了Ythdf1 敲除小鼠 (Ythdf1-KO)Morris水迷宫实验显示与野生型小鼠对比,Ythdf1-KO小鼠的空间记忆能力明显降低。

另外通过经典的条件恐惧测试实验,在经过电击刺激的训练之后,Ythdf1-KO小鼠在实验间歇期(ITIfreezing的表现相对较少,而听觉相关的恐惧反应(与杏仁核功能相关)(即freezing)的表现没有改变,由此也提示了 Ythdf1的缺失扰乱了小鼠海马正常的空间学习记忆能力。具体实验数据如下图所示。

技术资料图片1


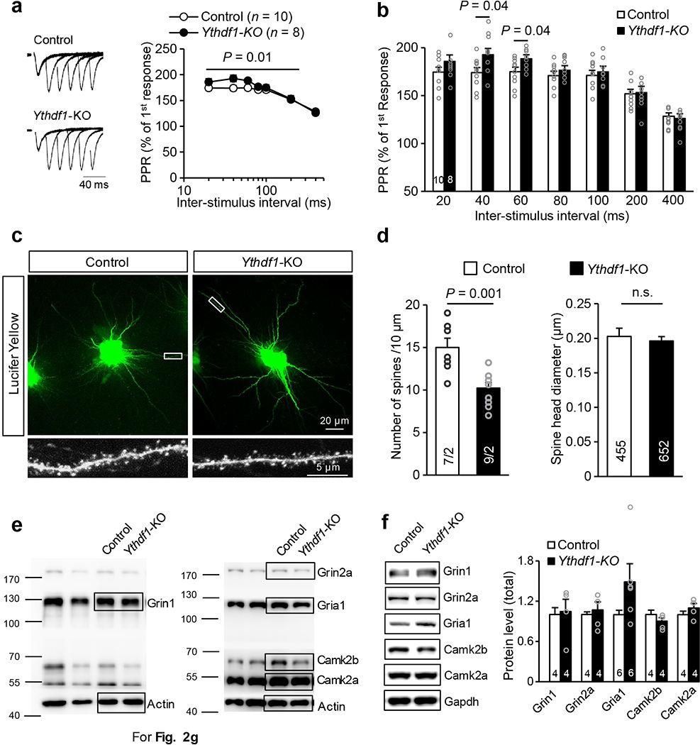
为了探究Ythdf1的作用机制,通过电生理实验,研究团队发现相较于对照组,Ythdf1-KO小鼠 CA1神经元的mEPSCs的振幅和频率显著降低 (Fig. 2a-b)配对脉冲比(PPRs)分析也显示Ythdf1-KO CA1神经元突触前释放概率降低((Extended Data Fig. 4a-b),)由此也证实了Ythdf1缺失造成了基础突触传递功能的缺陷。同时形态学染色结果显示Ythdf1-KO CA1神经元降低了树突棘密度,但并未改变棘的大小 (Extended Data Fig. 4c-d)

技术资料图片2


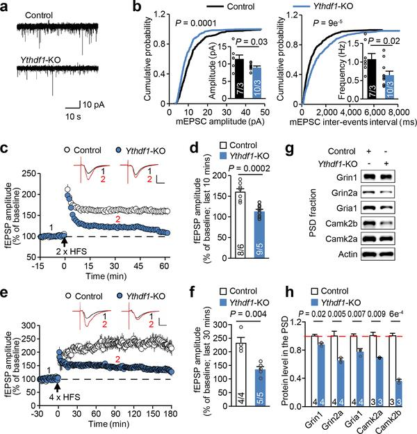
为了进一步探究Ythdf1是否能够调控长时程的突触可塑性,通过一种主流的阐释学习记忆的分子机制——长时程增强效应(Long Term Potentiation LTP)即通过给与海马CA1区高频刺激,记录Ythdf1-KO和对照组小鼠(野生型)的LTP,结果显示,Ythdf1-KO未能显示正常水平的突触后电位。同时Ythdf1的缺失显著降低了海马神经元突触后致密物中参与LTP的关键蛋白质的水平 (Fig. 2g-h; Extended Data Fig. 4e)以上实验结果显示,Ythdf1的缺失损害了海马区神经元的突触传导功能,由此导致学习和记忆能力的下降。

技术资料图片3

为了证实小鼠学习记忆功能的下降是由海马区Ythdf1缺失导致的,研究团队针对Ythdf1-KO成年小鼠重表达了海马区Ythdf1Morris水迷宫实验和情景相关条件恐惧实验证实,重表达Ythdf1Ythdf1-KO小鼠学习记忆能力大幅度提高。同时KCl去极化刺激实验和电痉挛疗法实验显示, Ythdf1介导的蛋白质合成功能,可在神经元的刺激下趋于正常化。

此项研究将m6A甲基化这一生物体普遍存在的修饰机制研究引入到解决神经科学领域关键科学问题中,对于开启和深入阐明蛋白翻译调控在突触可塑性中的作用有着重要的意义。

就记忆功能而言,可分为短时(工作记忆)和长时记忆。Anderson1976)将长时记忆分为陈述性记忆或非陈述性记忆。陈述性记忆涉及的主要脑结构是海马以及其他颞叶内侧结构。非陈述性记忆促成了运动技能和习惯的获得,并通过新纹状体和小脑实现。此外,杏仁核介导情绪记忆,并被证明参与记忆的整合。

伴随着脑科学研究的不断深入,行为学已经是必不可少的研究手段。
技术资料图片4

 
资料格式:

Nature文献解读——mRNAm6A甲基化调控学习记忆功能的机制.docx.pdf

查看详细文档

上一篇

Nat Commun | 王拥军/梁倩倩团队揭示硬脑膜淋巴系统清除出血红细胞重要功能

下一篇

动物手术中,如何避免长时麻醉的痛?

我的询价